3D Secure

Que es 3DS
3DS es un protocolo de seguridad diseñado para proteger transacciones en línea mediante la autenticación del titular de la tarjeta antes de que se realice la compra, reduciendo así el riesgo de fraude.
3DS es un mecanismo de protección contra fraudes para comerciantes que mejora la seguridad al aceptar pagos con tarjeta de crédito.
3DS permite a los bancos emisores verificar a los titulares de las tarjetas de crédito durante el proceso de transacción. Esto ayuda a proteger a los titulares de tarjetas contra el fraude y transfiere la responsabilidad a los comerciantes.
Como funciona 3DS?
3DS agrega una capa adicional de seguridad a las transacciones con tarjetas de crédito y débito en línea.
Por lo general, durante el pago, el titular de la tarjeta accede a una página de autenticación en el sitio web de su banco e ingresa una contraseña asociada con la tarjeta o un código enviado a su teléfono.
Cuando el titular de una tarjeta se autentica exitosamente, la responsabilidad del fraude pasa del comerciante al titular de la tarjeta, lo que significa que el comerciante no es responsable de dichos pagos.
3DS significa "tres dominios seguros", donde:
- El primer dominio es el emisor de la tarjeta.
- El segundo dominio es el minorista que recibe el pago.
- El tercero dominio es la plataforma de infraestructura 3DS que actúa como un tercero seguro tanto para el consumidor como para el minorista.
Una compra con 3DS sigue estos pasos:
- El proceso de pago del comerciante recopila información del client como información de facturación, envío y tarjeta, y envía los datos para la autorización de pago.
- El proveedor de servicios de pago de Deuna o del comerciante determina si se debe requerir 3DS para el pago.
- Si se requiere 3DS, el cliente es redirigido automáticamente al sitio web de su banco para autenticar el pago. En ese momento, el banco puede determinar autenticar el pago sin requerir más información o puede pedirle al cliente que autentique el pago ingresando un código único enviado por el banco. Proporcionar más información del cliente, como facturación y envío, aumenta la probabilidad de que el banco autentique automáticamente el pago en lugar de exigir al cliente que proporcione un código único enviado por el banco.
- Después de la autenticación, el cliente es redirigido automáticamente al sitio web del comerciante, momento en el que se completa el pago.
Diagrama de flujo 3DS

Pasos:
- El comprador hace clic en un botón en el sitio del comerciante para pagar una compra.
- El sitio web del comerciante muestra la caja de Deuna.
- El comprador ingresa las credenciales de la tarjeta de crédito y envía el pago.
- El sistema Deuna se comunica con las asociaciones de tarjetas (Visa/MasterCard/Otras) para autorizar el pago.
- Las asociaciones de tarjetas se comunican con el banco emisor de la tarjeta.
- El banco emisor de la tarjeta solicita 3DS junto con una URL para que el comprador la utilice para autenticar el pago y envía una OTP directamente al comprador.
- Las asociaciones de tarjetas transmiten esa solicitud a Deuna junto con la URL.
- El sistema Deuna devuelve la URL a la caja de Deuna junto con las instrucciones para autenticar el pago.
- El pago de Deuna utiliza la URL para mostrar la página de autenticación del banco sin tener que salir del sitio web del comprador.
- El comprador autentica el pago utilizando la OTP que el banco envió directamente al comprador.
- El control se devuelve a la UX de pago de Deuna.
- El proceso de pago de Deuna luego se comunica con el sistema de Deuna para completar el pago y proporciona la prueba de autenticación.
- El sistema Deuna revisa la información y se comunica con las asociaciones de tarjetas para completar el pago proporcionando la prueba de autenticación.
- Las asociaciones de tarjetas completan el pago con el banco emisor proporcionando la información del banco emisor.
Beneficios
- Integración unificada: Un solo punto de integración para 3DS a través de múltiples adquirentes
- Experiencia consistente: Proporciona una experiencia de usuario coherente para la autenticación 3DS
- Mayor conversión: Optimización del flujo de autenticación para mejorar las tasas de conversión
- Compatibilidad amplia: Funciona con procesadores que aceptan valores 3DS generados externamente
Con nuestro 3DS MPI se puede transaccionar ya sea por una integración directa al API, utilizando el payment widget, o el payment link.
MPI 3DS de DEUNA
3DS MPI (3D Secure Merchant Plugin Interface) es una solución de DEUNA que proporciona un servicio de autenticación 3D Secure independiente de los procesadores de pago.
Esta funcionalidad permite a los comercios utilizar un único proveedor de 3DS a través de múltiples adquirentes, simplificando la integración y mejorando la experiencia del usuario.
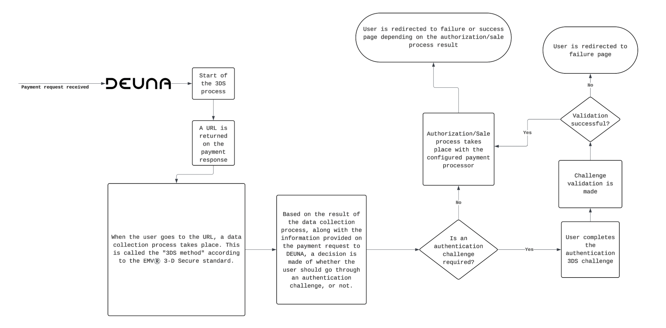
Flujo general con el MPI 3DS de DEUNA

Acerca del proceso de recolección de data
Con el fin de lograr una experiencia más fluida y sin fricción para el usuario, recolectamos data de su navegador y dispositivo para tomar una decisión más certera sobre el envío de un challenge al usuario o no. De manera específica, recolectamos la siguiente data:
- La profundidad de color de la pantalla del usuario (color depth)
- La propiedad de "javaEnabled" del navegador del usuario
- El lenguaje de la UI del navegador del usuario
- Dimensiones de la pantalla
- Zona horaria del usuario
- El valor de "user agent" del navegador
Consideraciones al utilizar el MPI 3DS de DEUNA
- La configuración del MPI 3DS es específica por adquirente.
- Para transacciones que fallan por motivos ajenos a 3DS, podría ser necesario reiniciar el proceso de autenticación.
Procesadores que soportan 3DS MPI
- Unlimit
- Adyen
- Amex
- BAZ
- MIT Bulk
- Cybersource
- Kushki
- Worldpay
Monedas y países soportados por 3DS MPI
En este momento, el 3DS de DENA soporta únicamente pesos mexicanos (mxn) para México.
Eventualmente se añadirán más divisas a la soluciosolución 3DS de DEUNA.
Redes soportadas por 3DS MPI
El MPI 3DS de DEUNA soporta las principales marcas de tarjetas: mastercard, visa, y american express. Para asegurar compatibilidad con otras marcas, confírmelo con su punto de contacto de DEUNA durante el proceso de integración
Datos requeridos para garantizar el correcto funcionamiento de 3DS MPI
Field Name | Type | Length | Comments |
---|---|---|---|
currency | string | 3 | ISO 3166-1 alpha-3 |
order.items.total_amount.amount | string | 15 (max) | |
order.billing_address.address1 | string | 40 (max) | |
order.billing_address.state_name | string | 3 | ISO 3166-1 alpha-3 |
order.billing_address.country | string | 2 | Use a two-character ISO country code. |
order.billing_address.city | string | 50 (max) | |
order.billing_address.first_name | string | 40 (max) | |
order.billing_address.last_name | string | 40 (max) | |
order.billing_address.phone | string | 15 (max) | The format should be "+{country_code}{phone_number}" |
order.billing_address.email | string | 255 (max) | Email format |
order.billing_address.zipcode | string | 9 (max) |
Tarjetas de prueba para simular los flujos de 3DS en el ambiente de Sandbox

Updated 8 days ago